
一些理念是如此愚蠢,以至于只有知识分子才会相信它。——乔治·奥威尔
一个醒目的事实是:受过教育的阶层比没有多少文化的人更容易受骗。jq主义最热情的支持者,都是知识分子,而不是目不识丁的粗汉。——路德维希·冯·米塞斯
文|漫天霾
我尽量少说话,说得多死得快。咱们就多看图识字、努力学习即可。
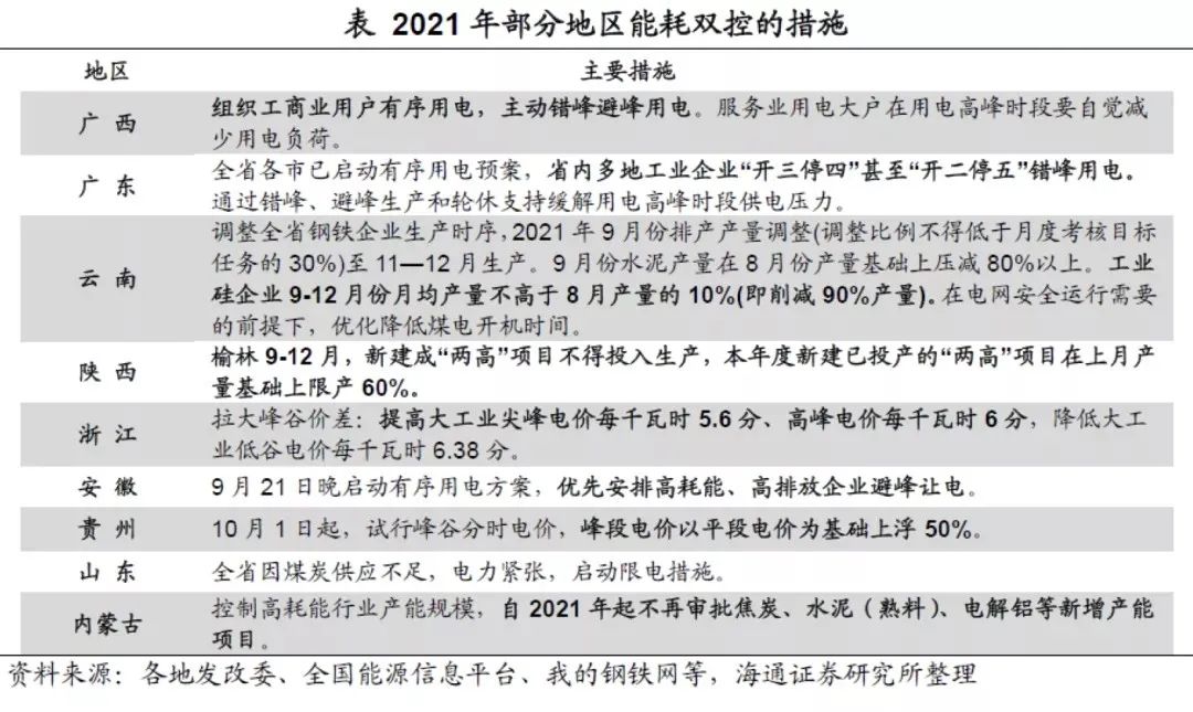
现在是什么样的形势呢?是这样——



造成的结果是,许多地方的企业已经“开一停六”或者直接关门。部分地方还造成了直接的严重后果。
对居民生活的影响:
还有很多,就不一一展示了,有兴趣的直接搜。
胡总编是怎么说的呢?

可是,以前在台湾和美国德克萨斯,也发生了这种情形。我们看看胡总编是怎么说的——


所以,人家的姿势水平是这样的:

为了能够叼得住,已经动作变形,面目狰狞,露出下体了。但是不妨碍其拼尽全力,最终还是叼住了。说真的,一般人只有望盘兴叹,学不来的!
再看另一位大咖,他更擅长写长文。
这文章我认真学习了好几遍,不得不佩服,他的水平已经超越了胡总编。后继有人啊!
先抛出了这样一个观点:

原因在于:外国的原材料,尤其是钢铁行业,都实现了整合,形成了巨无霸,所以话语权很重,而我国钢铁厂太多,所以没啥议价权。“后续可能都会合并成美国那种巨无霸”。
哦,原来是要搞垄断定价啊,把全国的所有行业的企业都“整合”成一家,这样在国际上就有定价权了。
所以呢——

对,既然卖啥啥狂跌,把馒头卖成了土价,那就把馒头升级为面包。至于现在还没升级呢怎么办?
笨!不卖馒头了不就行了!
供给少了,价格不就上去了?
有些人还是忍不住要卖馒头,怎么办?
拉闸限电啊!
这真是一个立竿见影、釜底抽薪的办法!
我可不敢说人家讲得不对,人家可是有背景的,而且口口声声是“逻辑”。
我讲个故事得了,这故事我前面讲过,是F·D·罗斯福搞出来的。
在“新政”期间,罗斯福推行了荒唐透顶、自相矛盾的农业政策。他一方面让农场主减少生产以提高价格,以“增加”他们的收入;另一方面对农场主进行大量补贴,生产得越多补贴就越多,所以农场主就大量生产,美国政府将他们生产出的农产品实行政府保护价收购。
这矛盾怎么解决呢?
为了确保销售价格上升,将收购囤积的物资销毁不就行了?
他们杀了600万头猪,摧毁了1000万英亩棉花。
嗯,价格确实上去了,
然后就这样——

和这样了——

请教九边:
我们到底追求的是把一件东西卖出天价,还是追求源源不断的利润?
我们算的是总利润,还是利润率?
薄利多销,这不是简单得跟1一样的道理吗?市场经济不就是不断以最低价格供给,造福最大多数人的大规模生产的制度吗?
你想这样定价吗?
可是委内瑞拉和沙特,石油那么多,都是国有的,太“整合”了,怎么油价还掉啊?难道手里有石油,不是为了卖,而是为了不卖,然后制造一个高价?那要石油干什么啊?
可是洛克菲勒整合了那么多石油产业,却把精炼石油的价格从1869年的30美分/加仑下降到了1897年的5.9美分,还开发了300多种新产品推动了整个行业的创新。这事情你怎么解释啊?
你生产得少了,价格倒是上去了,利润率倒是高了,然而总销售额和总利润下降了,就业减少了,国库的钱也少了。你以为人家跟你一样是个傻*,连这账都不会算?
看来这事情肯定没有那么简单!
果然,重磅来了——
所以限电是一种“倒逼”。“倒逼转变经济发展方式,提高绿色发展水平,同时能更好地保障国家能源安全”。
嗯,好一个“倒逼”。
把衣衫褴褛的人都关起来,倒逼所有人都衣冠楚楚;给穷人下个指令必须快速致富,倒逼他们成为百万富翁;把连岳这样的太监和丁克抓起来,倒逼他立即生三个以上
以及,把所有男人都阉割了,倒逼所有人洁身自好,世上也没有性侵犯罪了;还有,把所有工厂都关了,倒逼我们都回到洞穴中、丛林里,穿衣服用的化纤棉纺等等原料,更是高污染,关了,倒逼我们用树叶遮住下体。wow,那可真是绿色环保原生态啊!

那好多人要失去饭碗,生活变贫穷,怎么办?

你听听!宏伟目标在哪儿呢,损害你还不是理所应当吗?
这事情,听着也很熟悉。下面这个人大家都很熟悉:

他曾经把智障人士、同性恋、吉普赛人,统统清除,更不用说600万犹太人。这样的话,就为德国节省了资源,赢得更大生存空间,雅利安人种也更纯了。
这都是为了德国的转型需要啊。
所以,九边,你到底是什么人?谁派你卧底到这里,来祸害我们热爱的祖国和人民的?
然而,我还是姿势水平太差。看看人家多么受欢迎——

再看看我:


人与人之间的差距,怎么就这么大?!


发送给作者