以下文章来源于谷小泉的空间 ,作者谷小泉的空间
房圈法律顾问
最近的男女关系,都跌到冰点了吧?
大明星,
唱歌的,
普通打工的,
一个接一个。
今天又来一个主持人,还是2年前结掉的案子,也被扒坟。

要我说,这些人一个个没有zz觉悟。
正鼓励生三胎呢,扎堆儿搞出这么多破事儿。
女的看男的没一个好东西,男的觉得女的都要送他进去,还要不要谈恋爱了?不谈恋爱,哪儿来孩子?
确定不是XX派来破坏我们人口复兴大计的吗?
为了谈一个真诚的恋爱,只能靠法律保护了。
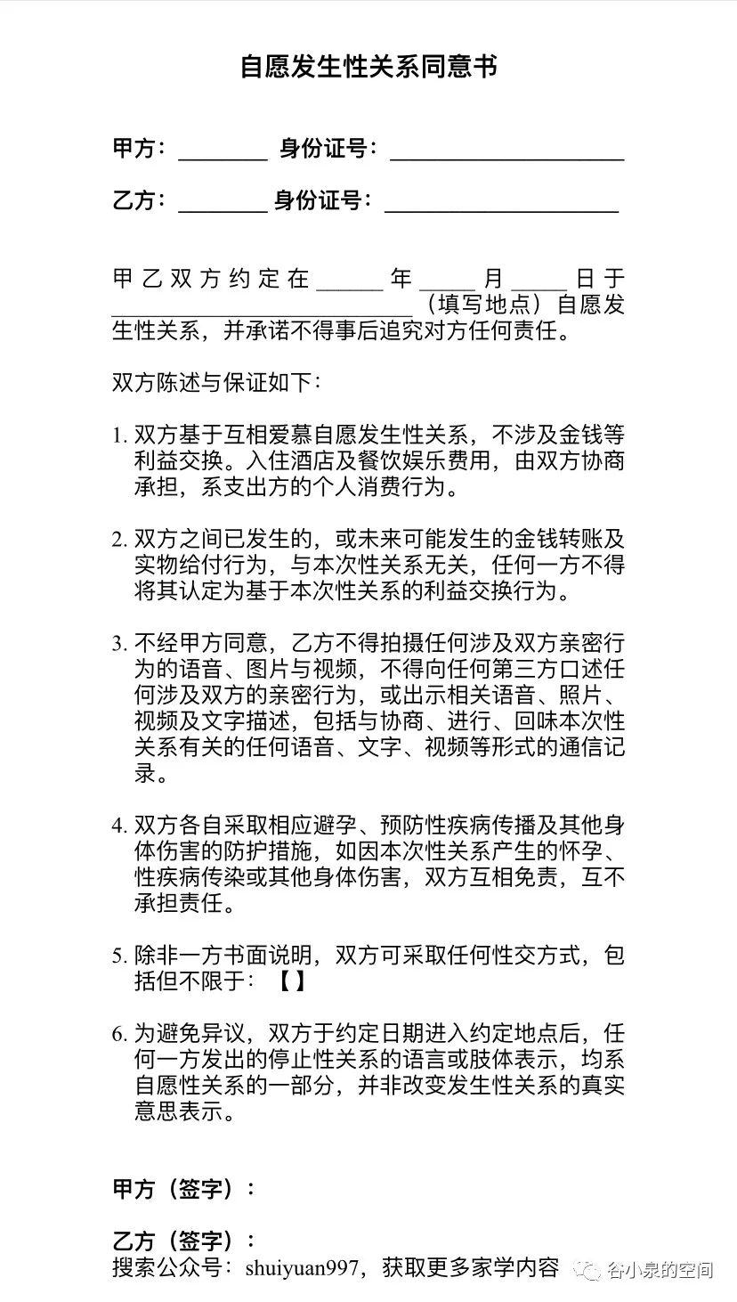
有人发来了这个。

难为有心人了。
不过,仔细一看,漏洞太多。
“承诺在以下条件内不得事后追究对方任何责任”—— 如果在条件之外,还是要追究喽?
一方完全可以说条件不满足 —— 涉及了利益交换,对方没有采取防护措施,伤害人身安全...... 1、2、6白写。
超出3、4的,也不行。
第5条不严谨,不向第三方出示原材料,那么口头说说可以吧?
这简直就是把后背露出来,让别人捅刀!
写合同这个活儿,还真不是那么好干的。
看似简简单单一件事,写在纸面上,意思却大相径庭。
谷律师勉为其难,试着把同意书修改了一版,需要的朋友拿走不谢。

热心朋友还给谷律师发来了英文版。
老外果然更仔细,写了整整3页。我节选一部分,给大家看个稀奇。需要完整版的,单独联系吧
SEXUAL CONSENT FORM
I. THE PARTIES.This Sexual Consent Form (“Consent Agreement”) is made ________________________,20___ between:
Proposer:___________________________________ (“Proposer”)
AND
Consenter:____________________________________ (“Consenter”).
WHEREAS, the Proposer and theConsenter are sexually attracted to each other and would like to manifest thatsexual attraction through participation in one or more sexual acts;
II. TIME.Therefore, the Consenter and the Proposer make their bodies available to eachother for the aforesaid purpose from time ____:____ ☐AM ☐ PMon the date of ________________________, 20___ (today’s date if left blank) fora period of ____ hours, during which period they consent to participate in thefollowing activities.
III. ACTIVITIES.(initial all that apply)
Proposer /Consenter
_______ / _______ Full body touching(external only)
_______ / _______ Kissing ☐with ☐ withoutthe insertion of tongue into mouth
_______ / _______ Digitalpenetration (receiving in _____________ (specify orifice(s)))
_______ / _______ Digitalpenetration (giving in _____________ specify orifice(s)))
_______ / _______ Oral sex(receiving) _______ / _______ Oral sex (giving)
_______ / _______ Vaginal sex(receiving: females only)
_______ / _______ Anal sex(receiving)
_______ / _______ Anal sex (giving:males only or females with toys)
_______ / _______ Restraint, usingthe following devices _____________ (specify)
_______ / _______ Use of followingdevices in or on the body _____________ (specify)
_______ / _______ Otheractivities_____________ (specify.
往期精彩文章:

如果喜欢,请帮博主点个赞👍和在看
前往“发现”-“看一看”浏览“朋友在看”